产品 | 安世数模混合LLC原边控制器和LLC副边同步整流控制器,图形化设计,轻松搞定千瓦级电源解决方案!

来源: 安世半导体 作者:安世半导体 2025-09-26 13:15:56

安世半导体于近日新推出NEX82016数模混合LLC原边控制器和NEX8191X LLC副边同步整流控制器两大系列产品。该系列产品支持从一百瓦到一千瓦左右的电源设计。非常适用于工业电源、医疗电源、服务器电源、TV电源和消费类电源等应用场合。

  

其中NEX82016是一款数模混合LLC原边控制器,采用电流模式控制策略,可视化的GUI界面,方便设计人员进行快速的参数选择和匹配,降低LLC电源设计和调试的困难度。NEX8191X LLC副边同步整流控制器,支持CCM,CrM以及DCM工作模式,采用SOP-8封装,外围设计简单。

  

搭配安世半导体的反激、PFC控制器和其他类型的功率器件,工程师可以使用安世器件设计出一站式高效可靠的电源系统。

产品优势

GUI界面便于LLC设计和调试

NEX82016采用可视化的GUI界面,方便设计人员快速的进行参数选择和匹配,降低LLC电源设计和调试难度。驱动时间,保护模式,轻载降频,打嗝模式以及各项系统参数均可灵活配置,可满足不同功率,频率以及能耗等电源需求,减少料号管理和库存成本。

△ 图1:NEX82016可视化GUI界面

可靠的容性模式调节

NEX82016通过容性模式调节机制,使得系统始终工作于感性模式,在输出过载或短路条件下,通过CS逐周期采样谐振电流,当谐振电流接近零时,系统会及时关闭高压侧/低压侧开关,有效避免硬开关的发生,确保系统在各种异常状态下不炸机。

 

高集成度,更少外围电路

NEX82016集成高压启动,X电容放电,大电流栅极驱动器,GPIO等,适合用来设计高功率密度电源和工业应用。

 

双路SR可替换性

采用主流的SOP-8封装形式,两种引脚排列,方便客户选型替换。

产品特性

LLC原边控制器

电流型控制架构

集成半桥驱动,最高频率支持600kHz

具有可视化界面,便于设计和灵活的参数配置

符合DoE EPS VII和CoC EPS V5 Tier 2 (美国和欧洲能效法规标准)

轻载时跳频模式降低开关损耗

可调死区时间降低导通损耗

突发模式控制和超低静态电流最大程度提高轻载效率并降低待机功耗

丰富的保护功能:BI/BO,OPP,OCP,SCP,OVP,OTP,CMR等

高集成度,更少外围电路

SOP-16封装

 

LLC副边同步整流控制器

支持CCM, CrM以及 DCM 工作模式

VCC工作范围宽,支持5V ~ 35V的电压应用

140uA超低静态电流,轻载节能模式

可驱动标准或逻辑电平的功率MOSFET

预调节门级驱动电压加快SR FET的关断速度

SOP-8封装,体积小巧,节省 PCB 空间,适配高密度布局

双通道具有互锁功能

外围简单,性价比高

图2: NEX8191X 双路SR控制器封装图

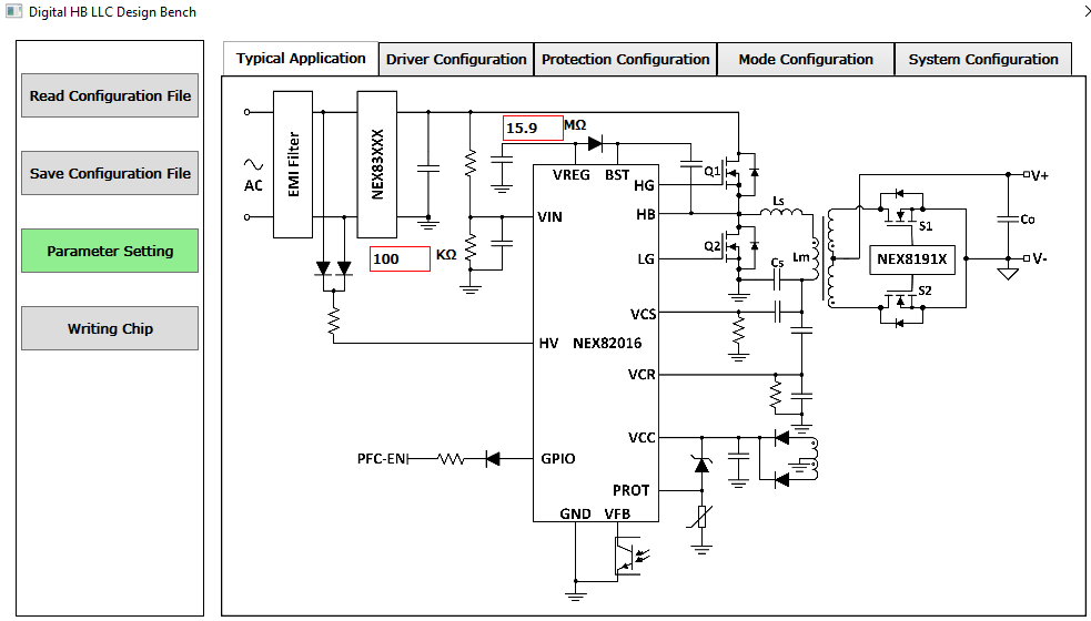
典型应用

本系列产品凭借出色的性能适配能力,广泛覆盖多元核心应用领域:在工业领域,为工业电源提供可靠的控制核心,保障电源稳定性;在医疗电源领域,为医疗仪器电源提供高安全、高精准的控制核心;适配TV设备的电源系统,支持高效、大功率的电源。在消费类电源场景中,可有效支持笔记本适配器、电动自行车充电器等大功率供电需求。

△ 图3: 产品应用图

产品选型

安世新推出NEX82016数模混合LLC原边控制器和NEX8191X LLC副边同步整流控制器两大系列产品现已全面量产。客户可根据项目需求灵活选用最合适的芯片设计系统。

专题

查看更多
IC品牌故事

IC 品牌故事 | 三次易主,安世半导体的跨国迁徙

IC 品牌故事 | 开放合作+特色深耕,华虹的突围之路

IC 品牌故事 | Wolfspeed:从LED到SiC,被中国厂商围追堵截的巨头

人形机器人

市场 | 全球首家机器人6S店在深圳龙岗开业

方案 | Allegro解决方案助力机器人应用提升效率、可靠性和创新

方案 | 爱仕特SiC三电平方案:突破工商储能PCS高效极限

毫米波雷达

毫米波雷达 | 智能驾驶不可或缺的4D毫米波雷达技术全解析

毫米波雷达 | 有哪些热门毫米波雷达芯片和解决方案?

毫米波雷达 | 超百亿美元的毫米波雷达都用在了哪里?

0
收藏
0