产品日益小型化轻量化发展对电量检测提出了更高精度与稳定性的要求。区别于传统ADC+MCU方案,矽力杰SQ52206高性能检测芯片可有效解决延迟和误差痛点,减轻主处理器负担,提升系统整体性能。
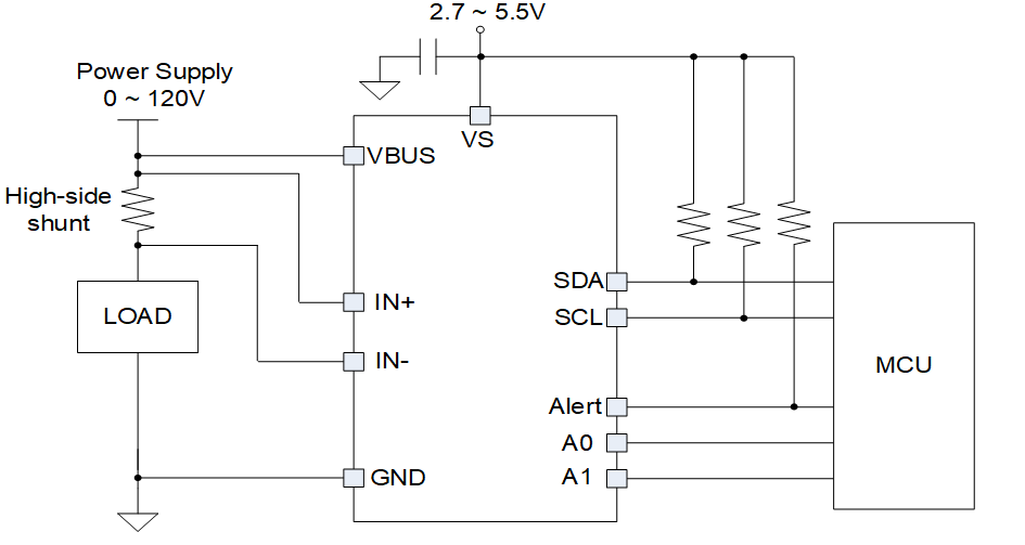
SQ52206是一款集成了16bit Δ-Σ ADC的双向高精度功率检测器,支持电压、电流、功率、温度、能量和电量等多项物理量的检测,适用于高边和低边检测应用。
SQ52206高精度电流/功率/能量监控器
◆ 总线(VBUS)检测电压范围: 0V ~120V
◆ 电流(IN+/ IN-)检测共模电压范围: -0.3V ~120V
◆ 支持高侧或低侧检测
◆ 集成16位ADC
◆ 高精度:
♢ 0.14% 增益误差(最大值)
♢ ±5μV 差分失调电压(最大值)
◆ 电流、电压、功率、能量和电量的检测及报警功能
◆ 超低偏置电流:2.5nA(最大值)
◆ 可编程满量程差分范围:±163.84mV/ ±81.92mV/ ±40.96 mV
◆ 内置高精度温度传感器:±1℃(最大值),@25℃
◆ 内置高精度时钟:±1%(最大值),@25℃
◆ 内置积分器可用于能量和平均功耗的计算
◆ 可配置的转换时间及平均次数
◆ 灵活报警触发机制
◆ 16个可编程地址
◆ 支持1.8V I2C兼容接口
◆ 采用2.7~5.5V单电源供电
◆ 工作温度范围:–40℃~125℃
◆ 超薄小尺寸封装:MSOP10(3×3)
高精度双向功率检测,适应多种应用场景
SQ52206提供多种差分电压检测范围:±163.84mV、±80.92mV和±40.96mV,更低的电压范围提升电流检测精度,并显著减少Rshunt上的功耗。支持高达120V的总线电压,适用于多种电压等级的系统。
精密温度监控与自动校准,确保检测精度
内置高精度温度传感器,不仅可以实时监测芯片温度,还能自动校准采样电阻的温漂,进一步提高电流和功率的测量精度。
可编程ADC转换时间与平均次数,优化噪声性能
SQ52206支持66μs至8.244ms的可编程转换时间,并允许配置1至1024次的平均次数。这有助于提高转换过程中的噪声性能,确保更高的测量稳定性和精确度。
高精度振荡器,降低测量误差
SQ52206可被用作能量检测器,并绘制功率包络曲线;同时也可以实现充、放电检测。SQ52206采用高精度振荡器,在-40℃至+125℃的全温范围内,误差控制在2%以内,确保能量和电量测量的精度。
灵活报警配置,简化故障监控
SQ52206支持同时配置过压、欠压、过流、欠流、过功率、过温等报警事件,报警时通过Alert引脚及时通知处理器。处理器可通过寄存器读取快速了解故障状态,减少处理器负担,提升系统可靠性。
极低输入偏置电流与温漂,提升系统效率
SQ52206具备极低的输入偏置电流和温漂,支持大电流检测时使用小采样电阻,减少功耗并提升系统效率。pA级的输入偏置电流支持更高的采样电阻,实现对μA级电流的精准测量。低输入偏置电流的额外优势还包括:降低工作和关断状态下的电流消耗,并支持输入滤波器抑制高频噪声,确保不影响检测精度。
宽范围电流检测,满足多样应用需求
SQ52206支持从A到kA的宽电流范围,结合其可编程差分电压范围(±40.96mV至±163.84mV),非常适合用于各种应用场景中的电流检测。
丰富的系列选型,适应多种工作环境
矽力杰提供多种功率检测器选型,支持-40℃至+125℃的工作温度,广泛适用于服务器、电信设备、笔记本电脑、电池管理、工业自动化、机器人等多个领域。此外,还提供16bit和20bit精度、I2C和SPI接口等多种版本,满足不同应用场景的灵活设计需求。
SQ52206系列数字功率检测器以其高精度、低功耗、灵活配置等优势,适用于各种复杂电流和能量检测场景,是现代电子系统中不可或缺的高性能解决方案。


全部评论