Qorvo首席系统工程师/高级管理培训师 Masashi Nogawa将通过《从射频信号完整性到电源完整性》这一系列文章,与您探讨射频(RF)电源的相关话题,以及电源轨可能对噪声敏感的RF和信号链应用构成的挑战。我们之前介绍过工程师可以采用多种方法结合频域与时域技术来分析电压调节模块(VRM)的行为。这篇文章将介绍另一种利用对阶跃变化的负载瞬态响应的方法;在未来的文章中,我们还将更深入地探讨其学术方面的话题。
这个方法是采用Picotest公司Steve Sandler开发的“电源完整性分析稳定性评估(SEPIA)”软件所展现的技术。这种分析可通过仿真或使用由实际物理设备记录的测试波形数据来进行。
SEPIA方法利用了这样一个假设:任何作为滤波器的电路在应对阶跃负载时都会表现出相似的振铃特征。如果它们具有相同的品质因数(Q),只要底层系统表现出二次行为,它们就会显现相同的振铃特征。以图1为例,该图由下文所述之仿真生成;其中,在Q值为5.52的情况下,它产生了20个易于检测的振铃峰值。系统设置的差异会导致振铃频率、幅度和直流偏置的不同。但是,所有Q值为5.52的系统都将具有相同数量的峰值及相同的衰减率。
借助这种关系,我们可以通过对未知系统施加阶跃负载,并根据振铃波形获得其Q值。除了利用这种关系获得未知系统的Q值外,SEPIA软件还可以基于教科书中的公式来估算目标电路中元件的参数。
为确保高精度,阶跃负载的上升或下降时间应尽可能快且电容性极小;即快于最大测量带宽的35%或至少比被测设备(DUT)控制环路带宽快5倍。提取环路信息后,SEPIA软件会执行参数拟合程序,以构建二次电路模型。
为验证基于SEPIA技术的准确性,我们可以使用一对仿真实验来进行验证。这两个VRM仿真实验模型具有等效结构并且可以用二次方程建模,但阻尼电阻的位置不同。如图2所示,通过将第一次SEPIA分析的结果输入到第二次SEPIA处理中,我们可以确认两个结果完全一致,因此证明该技术如预期般有效。
掌握从本系列《负载调节ΔVout/ΔIout与输出阻抗Zout》所介绍的各种方法一直到SEPIA软件的所有ZOUT评估手段,我们可以在本文后半部分以未知特性的降压(Buck)直流/直流(DC/DC)调节器作为VRM目标进行详细分析。
仿真
这些实验中的仿真均使用QSPICE™运行,并将SEPIA程序作为用C++编写的QSPICE用户自定义模块进行捕获。该模块被标记为SEPIA@QSPICE模块,并包含在GitHub上Qorvo代码库中提供的仿真文件集中。该模块与用Python编写的PyQSPICE模块一起,使用Jupyter Lab平台负责所有数据的处理、计算、绘图和记录工作。
第1次仿真,SEPIA再现其输入:Model-0
Model-0,原理图
图3中的原理图展示了我们在QSPICE中测试SEPIA实现行为的第一个模型,即Model-0;该模型可在Github上获取。
由于这是一个简单的RLC谐振电路,我们可以使用交流仿真来相对直接地分析其性能。然而,对VRM进行交流仿真并不总是那么容易;这也正是SEPIA等方法的价值所在。
在此模型中,阻尼电阻的主要来源来自电感器的直流电阻(DCR)和电容器的等效串联电阻(ESR)。可以使用以下公式计算此电路的Q值。
Model-0,SEPIA报告/日志
仿真运行时,我们SEPIA@QSPICE模块的灰盒监视器会实时检测每个振铃峰值和谷值。此输出如图4中的橙色曲线所示,为使用SEPIA程序分析衰减特性提供了时间与幅度数据。
仿真结束时,SEPIA模块会输出以下信息:
报告/日志文件
瞬态仿真文件集
交流仿真文件集
文本日志文件展示了SEPIA模块如何处理仿真结果。查看其中红色高亮显示的文本,我们能够看到SEPIA模块提取的元件参数。将它们与原理图上的值进行比较,可看到这些参数已被成功提取。
======== SEPIA Result Begin ========
SEPIA: Q= 5.57, Icoil/2=2.22e-15, f=70.89(kHz), T=14.11(us), PM=10.26(deg),
SEPIA: Z=2.24e-02, L=4.98e-08, C=9.96e-05,
SEPIA: (sL+Rcoil) // ((1/sC)+Rcap) Modeling
Rcoil+Rcap=4.02e-03, Rcoil=2.00e-03, Rcap=2.02e-03,
SEPIA: (sL) // (1/sC) // Rdump Modeling
Rdump=1.24e-01, Rcoil=2.00e-03,
SEPIA: preAve=5.00e+00, postAve=5.00e+00
======== SEPIA Result End ========
仿真平台的输出是已准备好运行的QSPICE的输入文件。它们所含的电路模型完全相同,但使用了不同的QSPICE仿真指令:“.TRAN”或“.AC”;我们能够看到它们之间是如何比较的。想要了解详情的读者,可以参考会话文件。
Model-0,瞬态响应
观察SEPIA模块输出的QSPICE仿真结果并与原始原理图仿真结果对比,我们确认在时域中两者的曲线完全相同,没有明显差异。
Model-0,输出阻抗
同样地,在频域中观察输出阻抗时,我们可以看到SEPIA模块输出的曲线与原始模型曲线完全一致。
第2次模拟,SEPIA再现其输入:Model-1
Model-1,原理图
图7中的原理图展示了第二个模型,即Model-1;其为QSPICE而构建,用于检查SEPIA所实现的性能。该模型的会话文件也可从GitHub获取。与Model-0一样,它也是一个相对简单的RLC谐振电路,适用于交流仿真。
在这个模型中,我们将电感器DCR和负载电阻R1提供的阻尼电阻成分进行了分配。该电路中与Q的关系由以下等式表示。
Model-1,SEPIA报告/日志
利用Model-1仿真的日志输出可以看到,通过与原理图上的参数进行比较,SEPIA模块成功提取了元件参数(红色高亮显示)。
======== SEPIA Result Begin ========
SEPIA: Q= 5.52, Icoil/2=2.66e-15, f=70.89(kHz), T=14.11(us), PM=10.35(deg),
SEPIA: Z=2.25e-02, L=5.02e-08, C=9.88e-05,
SEPIA: (sL+Rcoil) // ((1/sC)+Rcap) Modeling
Rcoil+Rcap=4.08e-03, Rcoil=1.01e-06, Rcap=4.08e-03,
SEPIA: (sL) // (1/sC) // Rdump Modeling
Rdump=1.24e-01, Rcoil=1.01e-06,
SEPIA: preAve=5.00e+00, postAve=5.00e+00
======== SEPIA Result End ========
与Model-0一样,我们也可以比较瞬态及交流仿真文件集提供的结果。想要深入了解细节的读者,可以查看会话文件。
Model-1,瞬态响应
在SEPIA的输出中我们可以观察到,与源原理图仿真相比,在时域中我们得到了完全一致的曲线,没有明显的差异(图8)。
Model-1,输出阻抗
在频域分析中也是如此;再次且正如预期的那样,我们可以看到SEPIA模型输出的曲线与原始模型的曲线完全一致(见图9)。
未知环路VRM的分析,仿真#3
在测试台上评估VRM时,很少能通过简单的交流仿真来确定模块的闭环性能;它通常是一个“黑盒”。工程师可能会发现,在使用瞬态和交流仿真模式创建独立模型进行分析时,需要花费大量时间来证明这两种方式都能准确呈现目标电路。
然而,当处理具有未知环路性能的DUT时,可以保证总能测量输出电压端口并使用该数据来确定ZOUT、稳定性和瞬态响应。从本系列的《负载调节ΔVout/ΔIout与输出阻抗Zout》开始,我们介绍了使用VRM的ZOUT在时域和频域中获得准确结果的各种技术。
为总结关于ZOUT的工作,我们可以对一个降压(Buck)开关DC/DC调节器进行分析。
分析策略
该过程包括下面详细列出的七个步骤;这些步骤可在Qorvo的Github代码库上关于仿真#3的会话文件中找到。
1. 仿真#3-1
对包含SEPIA@QSPICE模块的DUT电路原理图进行瞬态仿真以生成SEPIA结果。
然后,我们运行其余操作,将其结果与SEPIA分析进行比较。
2. 仿真#3-2
对由SEPIA@QSPICE模块生成的“瞬态”模型进行瞬态仿真。
3. 仿真#3-3
对由SEPIA@QSPICE模块创建的“交流”模型进行交流仿真。
4. 仿真#3-4
对原始原理图进行交流仿真,但确保VRM处于关闭状态以提供ZOUT(VRM=OFF)。
在这里,我们可以运行交流仿真,因为VRM保持在其关闭状态。
5. ZOUT计算
根据《瞬态响应中的ZOUT:时域与频域间的联系》中所述的过程,并使用为仿真#3-1开发的模型,我们通过对得出的阶跃负载响应进行拉普拉斯变换来提取ZOUT(VRM=ON)。然后,依照第8篇文章所述的过程,我们可以使用ZOUT(VRM=ON)和ZOUT(VRM=OFF)值作为输入来重构环路传递函数。
6. 导入离线准备完毕且经完全验证的传递函数
虽然我们在这里不深究细节,但可以导入由DUT VRM设计完全验证的交流仿真所生成的数据集,并将其作为参考。
7. 验证/比较
有了这些不同的结果,我们可以比较DUT的环路传递函数。概括地说,这些结果包括:
来自仿真#3-1的SEPIA结果;使用第5步中技术创建的重构环路传递函数;以及第6步中描述的导入数据。
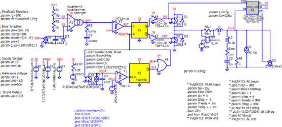
降压调节器DUT原理图
图10显示了我们的DUT的原理图:一个从5V输入产生3.3V输出的降压调节器。它有几个重要元件,采用恒定导通时间(COT)控制,带有线圈电流反馈用于环路补偿。输出电容器被假定为一个具有非常低ESR的器件;这通常是多层陶瓷电容器(MLCC)的典型特征。
步骤-1:仿真#3-1
我们使用SEPIA@QSPICE模块运行瞬态模拟;日志文件提供了以下提取的环路信息。
======== SEPIA Result Begin ========
SEPIA: Q= 1.54, Icoil/2=1.54e-03, f=17.75(kHz), T=56.34(us), PM=35.73(deg),
SEPIA: Z=4.26e-02, L=3.45e-07, C=1.91e-04,
SEPIA: (sL+Rcoil) // ((1/sC)+Rcap) Modeling
Rcoil+Rcap=2.76e-02, Rcoil=1.43e-05, Rcap=2.76e-02,
SEPIA: (sL) // (1/sC) // Rdump Modeling
Rdump=6.57e-02, Rcoil=1.43e-05,
SEPIA: preAve=3.30e+00, postAve=3.30e+00
======== SEPIA Result End ========
在这一步骤中,SEPIA软件为我们提供了所需的信息,接下来的步骤则用于验证该技术的准确性。
由于这是一个开关电源,其输出电压波形将显示出开关纹波;这使得我们更难以聚焦于核心振铃波形。为解决这一问题,我们使用移动平均滤波器对原始输出电压波形进行滤波。图11展示了仿真#3-1原始和滤波后的时域响应波形。
步骤-2:仿真#3-2
利用SEPIA模块在步骤#3-1中生成的降压调节器瞬态模型,我们进行了仿真并将其与原始仿真结果进行比较;如图12所示。请注意,步骤#3-1中的仿真轨迹从输出电压为零开始,这触发了调节器的慢启动功能。而SEPIA提取的模型则直接从3.3V直流电压开始。
正如我们所观察到的,SEPIA程序提取了环路参数,并将这个未知的VRM精确建模为一个简单的RLC电路,仅在绝对直流偏置点上存在微小差异。
步骤-3:仿真#3-3
同样地,我们利用SEPIA模块创建了交流模型。对该模型的仿真结果如图13中的橙色曲线所示。
步骤-4:仿真#3-4
当VRM保持在其关闭状态时,我们可以仿真原始降压调节器的原理图来评估其在关闭状态下的输出阻抗。这就形成了图13中的绿色虚线曲线。需要注意的是,这一步骤相当于单独仿真输出电容模块。此外,如果使用了MLCC,在分析物理评估板的行为时,还应考虑其表现出的直流偏置效应。
步骤-5.1:ZOUT计算
使用《瞬态响应中的ZOUT:时域与频域间的联系》中所描述的技术,我们根据仿真#3-1重新构建了VRM在开启状态下的输出阻抗。如图13中的蓝色曲线所示,这也包括了步骤3和4中生成的曲线图。可以看到,该方法对输出阻抗曲线进行了非常准确的重构。
步骤-5.2:环路传递函数计算
利用为图13创建的图,我们采用《从输出阻抗ZOUT重构环路传递函数》中的技术,从ZOUT(VRM=ON)和ZOUT(VRM=OFF)中重构了该VRM[ii]的环路传递函数;由此生成图14所显示的蓝色曲线。
步骤-6:导入离线数据
由于我们正在复用过去项目中的VRM模型,因此就已经有了一个经过全面验证的传递函数;这些数据在图14中以橙色曲线显示。
步骤-7:对比
因此,图14提供了结合步骤-5.2和步骤-6所构建的综合结果。此外,从步骤-1开始使用仿真#3-1,可以绘制出由SEPIA技术获得的ZOUT频率峰值;在图中用绿色虚线交叉标记。可以看到,这三个结果彼此吻合得很好,尤其是在17.8kHz的单位增益频率点附近;这也是我们所关注的区域。
结论
正如我们所见,SEPIA技术能够以直接且简单的方式准确获取VRM的环路信息。它还可以仅使用仿真或测量得到的阶跃负载瞬态响应来创建等效模型。通过回顾本系列之前介绍的技术,我们还确认,利用时域阶跃响应测量和频域ZOUT曲线数据,未知系统的输出阻抗特性可以提供足够的系统环路传递函数信息。此外,我们还展示了如何从ZOUT(VRM=ON)和ZOUT(VRM=OFF)中重构环路传递函数。




全部评论