纳芯微今日宣布推出NSD7315系列大电流H桥驱动芯片,具备40V耐压能力与10A峰值输出电流,支持硬件和软件SPI两种输入接口版本,该系列芯片支持1路H桥或者2路半桥配置,可直接驱动1路直流有刷电机或2路电磁阀等负载。
NSD7315-Q1车规版本适用于多种汽车应用场景,包括车身电子锁、发动机控制系统中的电子节气门、废气再循环、分流阀,以及空气悬架CDC等应用。NSD7315工规版本也可应用于自动升降桌、电动窗帘、扫地洗地机等消费类设备。新推出的NSD7315是对纳芯微现有的NSD73xx系列H桥驱动产品在大电流方向上的进一步拓展。
产品特性
满足AEC-Q100 grade 1: –40°C~125°C TA(车规版本)
工作电压:4.5V~35V (40V耐压) ,输出电流:10A (峰值)
超低内阻 Rds(on) (上管+下管):150mΩ @TJ = 25°C, 13.5V
集成电流采样功能:比例电流输出(IPROPIx)
集成可配置的电流调节功能
可配置的控制模式:PH/EN,PWM(IN1/IN2) 和独立半桥控制
输出上升/下降时间压摆率可配置,优化降低EMI性能
低功耗模式:静态电流3μA @TJ = 25°C, 13.5V
SPI 和硬件接口选择:
– SPI接口:NSD7315S-Q1
– 硬件接口:NSD7315H-Q1
先进保护和智能诊断功能:电源欠压保护,电荷泵欠压,过流保护,负载开路检测,过热关断与过热预警,故障状态输出(nFAULT/SPI)
大电流,低温升,具备出色带载能力
NSD7315上下管总导通电阻仅为150mΩ,峰值输出电流可达10A,能够为汽车有刷电机、阀门泵类及工业电机提供大扭矩带载能力。即使在高温环境下,也具备较低且稳定的温升表现,运行持久可靠。
在半桥模式下,带载持续输出2A电流,环境温度为25℃,芯片温升稳定在24.4℃。
在全桥模式下,带载持续输出5A电流,环境温度为25℃,芯片温升稳定在125°度,未触发过温保护。
灵活设置输出压摆率,有效平衡大电流驱动中的
温升与EMI挑战
在电机等负载驱动中通常采用硬开关方式,而大电流驱动会带来显著的电流变化率(△I/△T),进而产生较大的电磁干扰(EMI)(如下图所示)。若芯片输出的压摆率固定且较慢,会导致内部MOS开关损耗增加,导致温度升高。因此,如何在满足EMI性能的同时控制温升,是大电流驱动应用中的一大难点。
NSD7315支持根据不同负载和不同输入PWM频率,来灵活设置输出的上升/下降Slew Rate,同步配置死区时间,方便工程师在不更改硬件设计的前提下,通过软件(SPI版本)或者SR管脚(HW版本)来优化温升和EMI性能。
内部集成电流采样和电流调节,减少系统面积和成本
NSD7315集成电流采样功能,无需外部功率采样的电阻和电流运放即可实现电流检测。通过IPROPIx管脚,可按1/1100的比例输出每个半桥上管MOS的正向导通电流(即从Drain到Souce端的电流)。若将IPROPI1和IPROPI2管脚连接在一起,则输出电流为两个上管的正向电流之和(如下图所示)。
同时,NSD7315还集成了电流调节功能,当输出电流超过内部设定的电流阈值时,芯片会自动执行限流功能,以防止在电机启动或堵转等工况下出现过大负载电流,从而避免芯片过热和电机损坏。
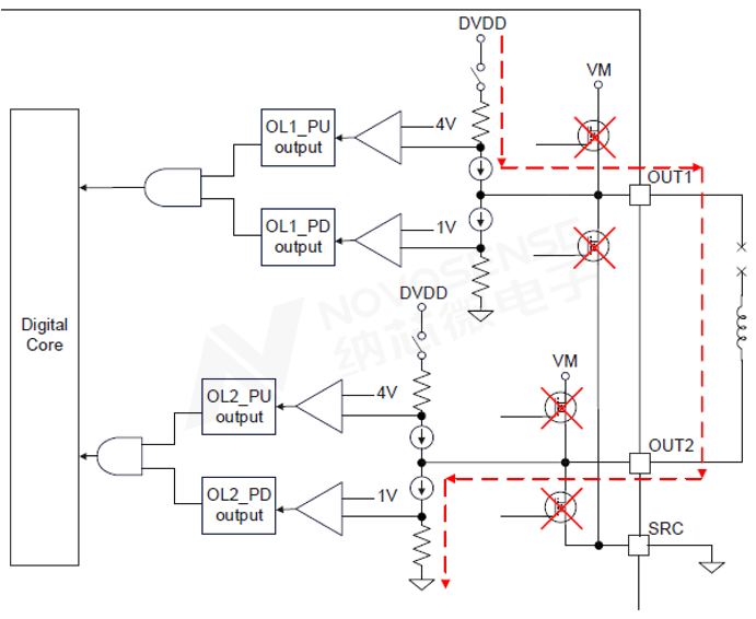
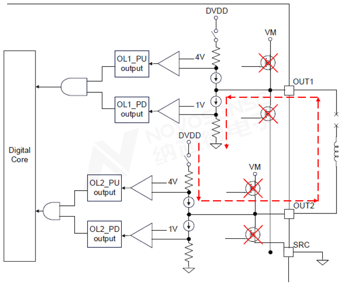
具备负载开路诊断功能,精准定位反馈故障,无需人工排查
NSD7315支持输出端负载开路诊断功能,可在驱动芯片待机模式和工作模式下分别检测负载状态,帮助系统在电机运转前或运行中及时发现异常,提升系统可靠性。该功能支持两种检测模式:待机模式检测(OLP)和工作模式检测(OLA)。
待机模式下的负载开路检测(OLP):芯片通过依次使能内部的上拉和下拉电流源,测量流经内部上/下拉电阻的电压,并与内部比较器的电压阈值进行比对,从而判断输出是否存在开路。
工作模式下的负载开路检测(OLA):芯片通过检测死区时间内高边续流MOS管体二极管的导通压降,并与固定的VOLA电压阈值比较,实现实时开路检测。
封装与选型
纳芯微H桥直流有刷电机驱动NSD7315系列现已全面量产,作为NSD73xx系列的重要拓展,该系列具备良好的通用性与可靠性,适用于多种典型负载需求。NSD7315系列的推出,进一步完善了纳芯微在电机驱动领域的产品布局,为客户提供更高集成度与系统适配性解决方案,助力终端产品快速落地。




全部评论