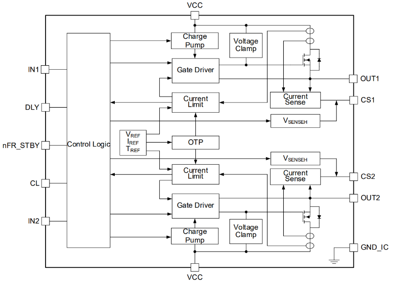
圣邦微电子推出 SGM42203Q,一款24V 汽车应用带模拟电流检测的双通道高边驱动器。该器件可应用于驱动电阻性、电容性和电感性负载。
SGM42203Q 是一款专为广泛的汽车电子应用而设计的高边驱动器。该器件具有卓越的可靠性及优异的雪崩击穿能量(EAS)特性,可在 26ms 内完成 2000μF/50V 容性负载的驱动;当 CL 限流设置为 15A,该器件在驱动 300mH + 6.3Ω 感性负载时关断退磁能量可达 280mJ。器件符合汽车电子委员会 AEC-Q100 Grade 1 标准,可在 -40℃ 至 +125℃ 的严苛温度环境下稳定工作,完全满足汽车电子应用的高可靠性要求。
在电气特性方面,SGM42203Q 支持 5V 至 36V 的宽电源电压范围,具有优异的性能表现:每通道典型导通电阻仅 86mΩ,待机电流低至 3.5μA。器件内置 1655 倍的电流检测增益放大,可通过电流检测输出引脚(Current Sense Pin)实时监测负载电流状态。当芯片遇到过流、过温或对地短路等异常情况时,电流检测引脚会立即输出故障信号。
针对电源干扰问题,当 VCC 出现瞬态干扰时,其内部集成的 VCC 电压钳位电路能有效保护器件免受损坏。内置的智能保护功能包括:可编程的 2.5A/5A/10A/15A/22A 过流保护、可配置的电流限制响应时间功能,以及支持栓锁或自动重启模式的热关断保护。通过预设响应时间,器件可将电流限制值自动折返至编程的目标值,从而根据具体应用需求实现更可靠的负载保护。
在系统控制方面,将故障复位待机引脚(nFR_STBY)拉低可使器件故障信号复位;若将所有输入引脚及 nFR_STBY 引脚拉低,器件将进入禁用状态并保持待机模式。该设计提供了灵活的系统控制方案。该驱动器适用于驱动电阻性、电容性和电感性负载。
SGM42203Q 采用符合环保理念的 TSSOP-16A(带裸露焊盘)绿色封装,其双通道架构可提供 3.5A(单通道)或每通道 2.5A(双通道)的持续负载驱动能力。器件还集成了完善的故障检测机制,包括开路负载检测、短路至地保护、负电压钳位等,并特别针对汽车电子环境设计了系统级保护功能,如电源异常处理(欠压关断/过压钳位)、接地丢失保护以及电池断电保护。兼容 3V/5V 逻辑电平输入的特性使其能灵活适配各类汽车电子控制系统,是满足严苛汽车应用要求的理想解决方案。



全部评论