技术 | 带你全面了解和分析开关稳压器噪声

来源: 亚德诺半导体 作者:ADI 2025-06-12 10:21:11

一般而言,与低压差(LDO)稳压器输出相比,人们认为传统开关稳压器的输出电压噪声很大。然而,LDO电压会引起严重的额外热问题,并使得电源设计更加复杂。全面认识开关稳压器噪声很有必要,有助于设计低噪声开关解决方案,使之产生与LDO稳压器相当的低噪声性能。本文分析和评估的目标是采用电流模式控制的降压稳压器,因为它在应用中很常用。信号分析是了解开关纹波噪声、当前宽带噪声特性(及其来源)、开关引起的高频尖峰噪声的主要法。本文将讨论开关稳压器PSRR(电源抑制比,其对输入噪声抑制很重要)以及信号分析方法。

开关纹波噪声

本部分依据基波和谐波理论介绍降压转换器输出纹波计算公式。根据开关稳压器拓扑结构和基本操作,纹波始终是开关稳压器中的主要噪声,因为峰峰值电压幅度一般为几mV到几十mV。它应被视为周期性且可预测的信号。如果以固定开关频率工作,则在时域中通过示波器,或在频域中通过傅立叶分解,很容易将其识别并进行测量。

  
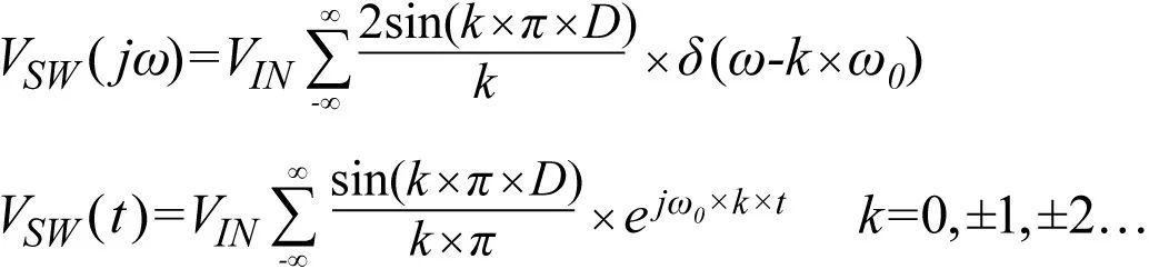
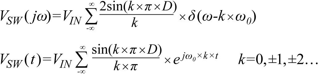
图1所示为典型的降压稳压器。两个开关交替接通和断开,因此SW节点电压VSW是一个理想的方波,此特性进而传递到占空比和输入电压。VSWVSW可以用下面的公式表示:

图1. 降压稳压器拓扑

其中:VIN为输入电压。D为占空比;对于降压稳压器,其等于 VOUT/VIN

  
VIN 确定后,VSW基波和谐波成分仅取决于占空比。图2显示了与占空比相关的 VSW基波和谐波幅度。当占空比接近一半时,纹波幅度以基波为主。

图2. 降压稳压器 VSWW幅度与占空比的关系

降压稳压器输出LC级传递函数如下:

其中,L为输出电感值,DCR为电感电阻值,CL为电感并联电容值。

 

COUT为输出容量值。ESL为电容串联电感值。ESR为电容串联电阻值。

 

因此,VOUT可表示如下:

为了简化计算,我们假设输出LC级为20 dB/十倍频程,然后是与占空比相关的VOUT纹波基波和谐波幅度,如图3所示。当占空比接近一半时,三次或奇数次谐波将高于偶数次谐波。由于LC抑制,较高的谐波将具有较低的幅度,并且与总纹波幅度相比,其比例非常小。同样,基波幅度是开关稳压器输出纹波中的主要成分。

图3. 降压稳压器VOUT纹波幅度与占空比的关系

对于降压稳压器,基波幅度与输入电压、占空比、开关频率和LC级有关;但是,所有这些参数都会影响应用要求,如效率和解决方案尺寸等。为了进一步降低纹波,建议增加后置滤波器。 

宽带噪声

开关稳压器中的宽带噪声是输出电压上的随机幅度噪声。它可以用整个频率范围内的噪声密度来表示,单位为 V/√Hz z,或用Vrms来表示,其与频率范围内的密度不可分。由于硅工艺和基准电压源滤波器设计的限制,宽带噪声主要位于开关稳压器的10Hz至1MHz频率范围内,在低频范围内很难通过增加滤波器来将其降低。

  
典型降压稳压器宽带噪声峰峰值幅度电压约为100μV至1000μV,远低于开关纹波噪声。如果使用额外的滤波器来降低开关纹波噪声,则宽带噪声可能成为开关稳压器输出电压的主要噪声。图4显示了当没有额外滤波器时,降压稳压器输出噪声的主要来源是开关纹波。图5显示了当使用额外滤波器时,输出噪声的主要来源是宽带噪声。

图4. 无额外滤波器的VOUT
图5. 有额外滤波器的VOUT(使用1000倍前置放大器进行测量)

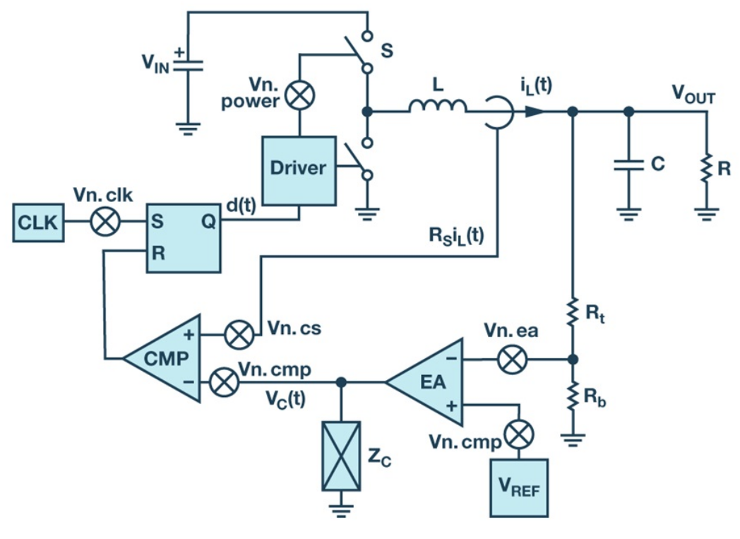
为了识别和分析开关稳压器输出宽带噪声,必须获得稳压器控制方案和模块噪声信息。例如,图6显示了典型的电流模式降压稳压器控制方案和模块噪声源注入。

图6. 典型电流模式降压稳压器控制方案

对于获得的控制环路传递函数和模块噪声特性信息,有两种不同的噪声:环路输入噪声和环内噪声。控制环路带宽内的环路输入噪声会传输到输出,而环路带宽之外的噪声会被衰减。对于开关稳压器,设计低噪声EA和基准电压源至关重要,因为单位反馈增益会保持噪声水平不变,而不是随着输出电压电平增加而提高它。最大的挑战是找出整个系统中最大的噪声源,并在电路设计中降低该噪声。ADP5014针对低噪声技术进行了优化,采用电流模式控制方案和一个简单的LC外部滤波器,在10Hz至1MHz频率范围内实现了低于20μVrms的噪声性能。ADP5014的输出噪声性能如图7所示。

图7. 采用额外LC滤波器的ADP5014输出噪声性能。

高频尖峰和振铃

第三类噪声是高频尖峰和振铃噪声,因为输出电压是由开关稳压器导通或关断瞬变产生的。考虑硅电路和PCB走线中的寄生电感和电容;对于降压稳压器,快速电流瞬变将在SW节点处引起高频电压尖峰和振铃。尖峰和振铃噪声会随着电流负载的提高而提高。图8显示了降压稳压器如何形成尖峰。根据开关稳压器的导通/关断压摆率,最高尖峰和振铃频率将在20MHz至300MHz范围内,受寄生电感和电容影响,输出LC滤波器在抑制方面可能不是非常有效。与上述关于传导路径的所有讨论相比,最差的是来自SW和VIN节点的辐射噪声,由于其频率非常高,输出电压和其他模拟电路会受到影响。

图8. 降压稳压器高频尖峰和振铃噪声

为了降低高频尖峰和振铃噪声,建议采用有效方法实施应用和芯片设计。首先,在终端负载上应使用额外的LC滤波器或磁珠。通常,这会使输出上的尖峰噪声远小于纹波噪声,但会增加更高频率的成分。其次,应屏蔽SW和输入节点的噪声源或让其远离输出侧及敏感模拟电路,并且屏蔽输出电感。精心布局和布线对设计很重要。第三,优化开关稳压器的导通/关断压摆率,并尽量减小开关稳压器的寄生电感和电阻,从而有效降低SW节点噪声。ADISilentSwitchr®技术也有助于通过芯片设计降低VIN节点噪声。

开关稳压器PSRR

PSRR反映开关稳压器抑制输入电源噪声传输到输出的能力。本部分分析低频范围内的降压稳压器PSRR性能。高频噪声影响输出电压主要是通过辐射路径,而不是通过前面讨论的传导路径。

  
根据图9所示的降压小信号图,降压PSRR可以表示如下:

图9. 从输入电压到输出的电流模式降压小信号图。

其中:

将信号模式计算与仿真结果进行比较。小信号模式是有效的,与仿真结果一致。

  
开关稳压器的PSRR性能取决于低频范围内的环路增益性能。开关稳压器的固有LC滤波器可以抑制中频范围(100Hz至10MHz)内的输入噪声。此范围内的抑制性能比LDO PSRR好得多。因此,开关稳压器具有理想的PSRR性能,因为其在低频时具有高环路增益,而固有LC滤波器会影响中频范围。

图10. 采用降压小信号模式的PSRR计算结果
图11. SIMPLIS模式的PSRR仿真

结论

越来越多的模拟电路,如ADC/DAC、时钟和PLL等,需要干净的能提供高电流的电源。每个器件对不同频率范围内的电源噪声都有不同的要求和规格。有必要全面了解不同类型的开关稳压器噪声并认知电源噪声要求,从而设计和实现高效率、低噪声开关稳压器,以满足大多数模拟电路电源的低噪声规格。与LDO稳压器相比,这种低噪声开关解决方案将有更高的功效比、更小的解决方案尺寸和更低的成本。

专题

查看更多
IC品牌故事

IC 品牌故事 | 三次易主,安世半导体的跨国迁徙

IC 品牌故事 | 开放合作+特色深耕,华虹的突围之路

IC 品牌故事 | Wolfspeed:从LED到SiC,被中国厂商围追堵截的巨头

人形机器人

市场 | 全球首家机器人6S店在深圳龙岗开业

方案 | Allegro解决方案助力机器人应用提升效率、可靠性和创新

方案 | 爱仕特SiC三电平方案:突破工商储能PCS高效极限

毫米波雷达

毫米波雷达 | 智能驾驶不可或缺的4D毫米波雷达技术全解析

毫米波雷达 | 有哪些热门毫米波雷达芯片和解决方案?

毫米波雷达 | 超百亿美元的毫米波雷达都用在了哪里?

0
收藏
0