聚焦高性能模拟与数模混合产品的供应商思瑞浦3PEAK (股票代码:688536)推出36V高共模输入电流检测比较器 TPA170C,该产品在-40°C至125°C全温范围内可提供高精度过流保护功能,支持多模式灵活配置,响应时间与迟滞电压可调,可广泛应用于通信设备、服务器及各类电源等过流保护场景。
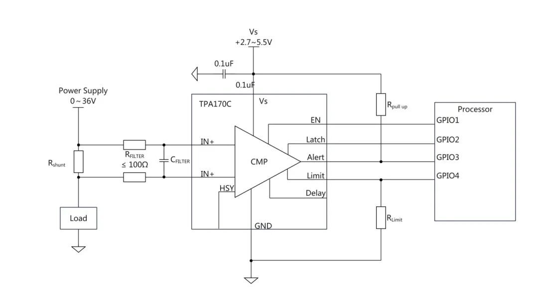
TPA170C通过测量分流电阻上产生的电压,并将该电压与设置的阈值电压进行比较,输出高或低电平告警信号,实现过流检测的功能。
TPA170C产品优势
可编程阈值与灵活参数配置
通过单个外部电阻即可设置0mV至250mV的检测阈值(公式为 Vlimit=Rlimit×Ilimit,其中Ilimit固定为20μA),简化系统设计流程。
如下图所示,产品提供2mV、4mV、8mV三档迟滞电压(VHYS)选项,有效抑制输出信号抖动,增强系统稳定性;响应时间支持 10μs、50μs、100μs 三档配置,用户可根据实际需求平衡响应速度与抗干扰能力。
多模式工作机制与开漏输出设计
Transparent模式:当输入电压低于阈值时自动解除警报,适用于实时监测场景;
Latch模式:警报状态持续锁定直至手动清除,便于捕捉瞬态过流事件;
支持微秒级快速启用/禁用切换,开漏输出兼容多种逻辑电平,灵活适配不同系统架构。
低功耗设计
工作模式下静态电流最大310µA,待机禁用模式下仅2µA,适合电池供电或低功耗应用。
TPA170C产品特性
•宽共模输入电压范围:0V至36V
•高精度性能:低输入失调电压,典型值180uV;低温漂,典型值1μV/°C
•输出类型:Open-Drain(开漏输出)
•使能控制:高电平有效
•宽温工作范围:-40°C至125°C
TPA170C典型应用
在计算机、电信设备、服务器、电源设备及电池充电器等领域,实时监测电源输出电流,在过载或短路时快速切断电路,以保护器件乃至系统安全尤为关键。
TPA170C凭借高共模输入电压范围(0V~36V)、高精度低温漂特性(1μV/°C)及灵活的配置功能,可满足上述场景的过流保护需求,为系统可靠性提供有力保障;




全部评论