如何选择多口充电器快充方案!

来源: MPS芯源系统 作者:MPS 2024-11-29 09:53:33

入手一款适合自己的多口快充充电器,可以极大地提高生活和工作效率。最近几年,充电器行业发展特别迅猛,市场上不断涌现大功率充电器产品,比如氮化镓65W充电头、100W充电器、120W充电器。

  

不过,肯定有朋友觉得,100W这么大功率的充电器,我根本用不上,我的手机最大支持20W快充。

  

其实并不然,对于多口充电器来说,100W 功率只是其功能之一,最重要的是它可以提供多口快充功能,实现两台手机或者手机、平板和笔记本同时快充。 

  

因此MPS最新的多口充电方案——高效、小封装28V/5A、100%占空比的同步降压转换器MP8856/7 + 支持多种协议、多路的PD控制器MPF5200X充电方案强势袭来,下面就来一探究竟吧!


首先介绍MP8856,MP8856集成一颗低边开关, 可以提供36V输入电压,持续5A持续输出电流能力,并且拥有超小封装QFN (3mmx3mm),极大的节省了空间和成本。

MP8856同时拥有100%占空比充电,极大地提高了充电效率,外置高边开关让它拥有良好的散热性能,100W输出时温度仅为34.8℃。下面是MP8856优秀的效率表现,最大充电效率高达99.06%!

  
MP8856效率表现:  

MP8856散热表现:  

现在问题来了

1. 充电器的协议究竟怎么选? 

2. 100W以内三口充电器方案有何推荐? 

3. 140W多口充电器方案有何推荐?


充电器的协议究竟怎么选?

其实,我们一直在说充电协议,充电协议对于充电来说,究竟有多重要呢?

  

简单来说,充电协议就是打开快充的“钥匙”,手机等设备和充电器之间是通过这把“钥匙”来握手启动快充的。

  

所以,要实现快充,选择一个适合的快充协议芯片就显得尤为重要啦。 

  

在这里就不得不推荐MPF5200X系列芯片,兼容各种充电协议,最高支持240W快充,支持单口、双口、多口快充,一次给多个手机、电脑充电都不成问题,支持3.3V-48V输入,内部集成3.3VDD/50mA LDO,ARM Cortex-M0 CPU,不仅是一颗协议芯片,还带有MCU功能,简直太棒了!

  

MPF5200X究竟有何优势?请看如下对比,MPS解决方案支持更强大的MCU系统,全功率范围PD3.1,灵活的端口规格和更小的封装尺寸!  

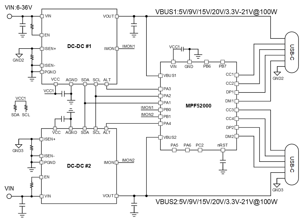
MPF52000电路图如下:  

  

140W内三口充电器方案有何推荐?

日常生活中最多的便是使用2C1A口的充电搭配,下面是搭配140W内三口充电器整体推荐方案: 

 

推荐方案👇MPF52000 + 2*MP8856 + MP2499AMP2499A是一颗36V、3A的Buck。  

下面就来讲讲MPS的方案和市场上其他方案比较究竟有何优势,请看下表, MPS方案具有更高的效率、更高的频率、更灵活和更简单的BOM!  

具体的电路图如下: 

  
100W内三口充电器方案有何推荐?

下面是搭配100W内三口充电器整体推荐方案:

 

推荐方案👇MPF52000 + 2*MP8857 + MP2499AMP8857是我们推荐的一颗Buck,MP8857是基于MP8856集成一颗Mos(上管)。MP8857最高可以支持到100W,36V输入,支持100% 占空比,高效能,充电不会浪费,内部集成MOS—体积降低、BOM成本更低,高频率 Buck可以选择更小的电感,进一步减小面积降低成本!

140W多口充电器方案有何推荐?

有的小伙伴已经不满足三口140W,还想给更多的家电设备充电,那么MPS的140W 四口充电方案即可满足您的需求: 

‍ 

推荐方案👇MPF52003 + 2*MP8856 + MP8857 + MP2499A‍MPF52003是基于MPF52000而设计,能直接支持三口快充,多种协议兼容,支持PD3.1,轻松实现充电无忧!

专题

查看更多
IC品牌故事

IC 品牌故事 | 三次易主,安世半导体的跨国迁徙

IC 品牌故事 | 开放合作+特色深耕,华虹的突围之路

IC 品牌故事 | Wolfspeed:从LED到SiC,被中国厂商围追堵截的巨头

人形机器人

市场 | 全球首家机器人6S店在深圳龙岗开业

方案 | Allegro解决方案助力机器人应用提升效率、可靠性和创新

方案 | 爱仕特SiC三电平方案:突破工商储能PCS高效极限

毫米波雷达

毫米波雷达 | 智能驾驶不可或缺的4D毫米波雷达技术全解析

毫米波雷达 | 有哪些热门毫米波雷达芯片和解决方案?

毫米波雷达 | 超百亿美元的毫米波雷达都用在了哪里?

0
收藏
0