荣湃半导体发布全新Pai8150x系列理想二极管控制器,该系列控制器凭借卓越的性能和创新设计,在降低系统功耗、提升效率方面表现优异。Pai8150x系列结合外部NMOS器件,不仅能够显著降低传统PN结二极管或肖特基二极管的正向压降和功率损耗,还能提供出色电池反向保护和反向电流阻断功能,对电池管理应用提供了强有力的支持。
电池反向保护和反向电流阻断
汽车供电系统设计时,低压电池包直供的模块或者子系统的输入侧,需要器件提供电池反向保护、多数还需要提供反向电流阻断功能。反向保护与反向电流阻断是两个概念,常见以PMOS实现防反(图1),其无法阻止电流从输出侧回流到输入侧。在冗余安全供电(ORing)应用中,反向电流阻断是必备功能。
实现防反与反向电流阻断的简单方法是电源输入端串接肖特基二极管。图2展示以二极管实现冗余供电。当VIN1异常跌落,VIN2会接管供电,D1导通,D2截至,反之亦然,电源切换过程中,无VIN1与VIN2之间的电流路径。常用的工业系统、电信服务器、存储和基础设施设备均需实现冗余供电。在小功率场景中,二极管简单成本低,但随功率增大,二极管压降会导致严重的功率损失。
荣湃理想二极管Pai8150x系列
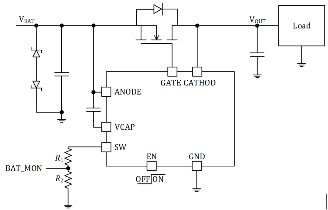
荣湃新推出的理想二极管控制器,Pai8150x系列,其控制外部NMOS模拟二极管行为,正向导通时,打开NMOS沟道,降低正向导通压降,同时检测输入输出电压,当存在反向电流时,关闭NMOS沟道,实现反向电流截止和电池反向保护功能,其成品面积小,能够有效节省空间。Pai8150x系列引脚配置如图3。引脚功能描述如表1。
表1: Pai8150C引脚功能描述
Pai8150C典型应用框图如图4, EN为使能引脚, SW用于电池电压监控, 当EN=High, SW=ANODE, 当EN=Low, SW浮空, 降低采样功耗。Pai8150x内部集成电荷泵, 当VBAT>VOUT+50mV, GATE拉高, 驱动外部NMOS全导通。当VOUT-11mV>VBAT, GATE OFF, NMOS关断。以上两种状态以外, GATE处于闭环调节状态(Regulation Conduction Mode), 在不同负载条件下,环路目标为VBAT-VOUT=20mV。工作状态参考图5。Regulation状态作用在于, 即使微弱反向电流, 环路也会使GATE电压降低, 最终实现反向电流截止。
Pai8150x系列的关键参数,均达到国际领先水平。
Pai8150x关键参数
理想二极管控制器Pai8150x系列产品可广泛应用于 汽车电子和 工业控制等领域。在汽车电子方面,该系列控制器可用于ADAS域控以及Camera,Cockpit,USB,TCU等模块,在工业控制领域,该系列产品同样适用于医疗成像,基站等多种场景。




全部评论