思瑞浦推出高性能电压基准TPR70!±0.05%初始精度,1.5ppm/°C温漂系数!

来源: 思瑞浦3PEAK 作者:LIANG HE 2024-07-22 11:14:11
聚焦高性能模拟芯片和嵌入式处理器的半导体供应商思瑞浦3PEAK全新推出国际领先的高性能电压基准产品TPR70。

TPR70是思瑞浦公司采用CMOS工艺设计的一款具有超低温漂系数超高初始精度的电压基准芯片。

  
产品集成了高性能的温漂控制电路,在-40°C到125°C的温度范围内,温漂系数典型值只有1.5ppm/°C,相比高性能电压基准产品TPR50的温漂参数做了进一步升级,达到了国际先进水平

 

TPR70采用了新颖的架构设计,大大提升了输出电压的精度,初始精度达到了±0.05%,同时1000小时的长期漂移指标低至10ppm/1000h,保证长期工作时具有稳定的输出精度。 

  
TPR70支持0.1μF到100μF容性负载范围内,提供了多种输出电压选项,非常适合作为高精度电压基准源应用在测试测量工业仪器数据采集通讯医疗设备等领域。 

 

TPR70产品优势 

高初始精度

初始精度:表征基准电压在 25°C 时与标称电压的接近程度。通常以百分比的形式表示偏差程度。

  
TPR70系列基准的初始精度最大值0.05%,高的初始精度为系统带来了精确的基准电压,该电压常常作为系统ADC或者DAC的基准,对于ADC来说,二进制值

Vref的偏差会带来二进制值的偏差从而带来系统误差,只有足够高精度的基准电压才能保证ADC转换出来的二进制值的准确性。

  
低温漂

  

温漂(Drift):表征的是输出电压随温度的变化情况,也称为温度系数,单位为ppm/℃

全温度范围芯片的输出精度随温度的变化曲线如下:

  
 

  

其中0°C~70°C下芯片的输出精度随温度的变化曲线如下:

芯片的温漂在-40℃~105℃范围内典型值为1.5ppm/℃,最大值3ppm/℃。小的温漂使得系统可以在全温度范围内的测量值保持稳定,免除了对系统做温度校准的大量工作,提高了生产效率。

  
低时漂

时漂:又叫长期稳定性,是芯片老化导致的输出电压随时间的偏差。

TPR70系列初始1000小时的漂移为10ppm,保证了系统在长期工作过程中的稳定性。

 

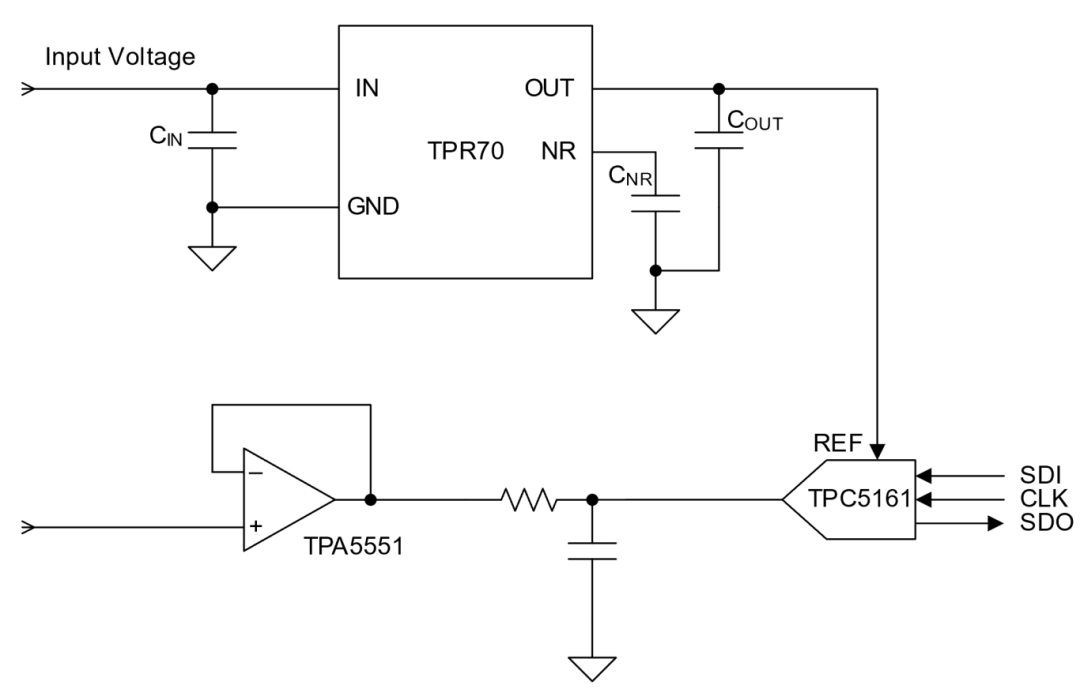
TPR70典型应用

TPR70全系列产品可以保证±10mA的输出电流能力,其输出可以不经过运放直接给到ADC作为基准电压。下图是TPR70的典型应用电路图,输出电容支持0.1μF~100μF,NR脚接10nF以上的电容对地,可以进一步减小TPR70的输出电压噪声。 

 

TPR70产品特性

  • 宽输入范围:7.5V~15V
  • 多种固定输出版本:2.048V, 2.5V, 3V, 3.3V, 4.096V, 5V和10V
  • 低温漂:
    • a: 典型值2.5ppm/°C从0°C 至 70°C
    • b: 典型值1.5ppm/°C从-40°C 至 125°C
  • 高初始精度:初始精度最大值0.05%
  • 低时漂:典型值10ppm 初始1000小时
  • 低噪声:1 μVpp/V
  • 宽工作温度范围:−40°C 至 125°C
  • 封装:SOP8

高精度基准源对于高精度信号链至关重要,一个标准信号链路中通常包含ADC,DAC用于测量和还原模拟信号。基准源为信号链路中可用的最高电压参考,其本身的精度对于系统整体精度表现起到决定性作用。

TPR70 EVM

专题

查看更多
IC品牌故事

IC 品牌故事 | 三次易主,安世半导体的跨国迁徙

IC 品牌故事 | 开放合作+特色深耕,华虹的突围之路

IC 品牌故事 | Wolfspeed:从LED到SiC,被中国厂商围追堵截的巨头

人形机器人

市场 | 全球首家机器人6S店在深圳龙岗开业

方案 | Allegro解决方案助力机器人应用提升效率、可靠性和创新

方案 | 爱仕特SiC三电平方案:突破工商储能PCS高效极限

毫米波雷达

毫米波雷达 | 智能驾驶不可或缺的4D毫米波雷达技术全解析

毫米波雷达 | 有哪些热门毫米波雷达芯片和解决方案?

毫米波雷达 | 超百亿美元的毫米波雷达都用在了哪里?

0
收藏
0