珠三角具备较高开放程度和经济活力,产业结构以战略性新兴产业为先导,先进制造业和现代服务业为主体。在创新氛围和政策指引下,珠三角建立并汇聚了许多集成电路产业集群、产业园和企业。同时,珠三角正与香港、澳门合作,利用香港国际金融、航运、贸易中心和国际航空枢纽的地位,澳门作为中国与葡语国家商贸合作服务平台的作用,通过合作将粤港澳大湾区建设为世界级城镇群。新华社资料显示,2021年大湾区经济总量约12.6万亿元人民币,比2017年增长约2.4万亿元人民币;进入世界500强企业25家,比2017年增加8家;广东省现有高新技术企业超过6万家,其中绝大部分都在粤港澳大湾区,比2017年净增加2万多家。下文从新赛道、区域合作方面讲述广东集成电路产业的战略布局。
新赛道
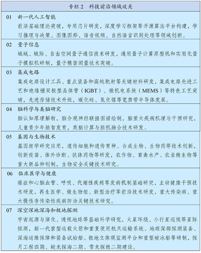
科技自立自强已经成为经济发展的重要支撑,“十四五”提到,“在事关国家安全和发展全局的基础核心领域,制定实施战略性科学计划和科学工程。瞄准人工智能、量子信息、集成电路、生命健康、脑科学、生物育种、空天科技、深地深海等前沿领域,实施一批具有前瞻性、战略性的国家重大科技项目。”作为一个科技前沿领域,集成电路的侧重点包含碳化硅(SiC)、氮化镓(GaN)等宽禁带半导体的发展,也通常被成为第三代半导体。

图片来源:/
1、第三代半导体
广东对于第三代半导体的布局较早,2020年发布的《广东省人民政府关于培育发展战略性支柱产业集群和战略性新兴产业集群的意见》粤府函〔2020〕82号(下文简称《意见》),对广东发展集成电路产业集群有所阐述,其中提到,“积极发展第三代半导体芯片,加快推进EDA软件国产化,布局建设较大规模特色工艺制程生产线和先进工艺制程生产线,积极发展先进封装测试。以广州、深圳、珠海等为核心形成两千亿级芯片设计产业集群,做强广州、深圳特色工艺制造,加快深圳、珠海、东莞等第三代半导体发展。建成具有国际影响力的半导体与集成电路产业聚集区。”另外,《广东省培育半导体及集成电路战略性新兴产业集群行动计划(2021-2025年)》也将“发展氮化镓、碳化硅、氧化锌、氧化镓、氮化铝、金刚石等半导体材料制造,支持氮化镓、碳化硅、砷化镓、磷化铟等化合物半导体器件和模块的研发制造。”作为重点工程的一部分。
目前多数集成电路使用材料为硅(Si),硅的潜力已经挖掘殆尽,相比之下,第三代半导体材料可实现更佳工作温度、频率、电压,因此前景被看好,多地和企业均大力发展第三代半导体材料和元器件,尤其以碳化硅SiC和氮化镓GaN为主。《广东省2022年重点建设项目计划》显示,涉及第三代半导体的项目有2个在广州、1个在深圳,分别处于新开工、投产、筹建阶段。总体来看,广东共安排省重点项目1570个项目,总投资7.67万亿元,年度计划投资9000亿元,安排开展前期工作的省重点建设前期预备项目1152个,估算总投资5.88万亿元。

图注:广东第三代半导体建设项目(节选自《广东省2022年重点建设项目计划》)
在商业化进展上,国内正有序向高级工艺演进。以碳化硅为例,衬底是成本占比较高的材料,国内SiC商业化衬底以4英寸为主,逐步向6英寸过渡。在研发水平上,国内实现了高质量6英寸SiC衬底材料的制备,但是国产高性能衬底自给率仍然较低,占全球市场份额不到5%。相比而言,国际上6英寸SiC衬底产品实现商用化,主流几大厂家均推出8英寸衬底样品,部分国外SiC单晶生长研究企业开始投资建设8英寸SiC芯片生产线。碳化硅的另一个材料是外延,国内已实现4-6英寸商业化产品供给,可以满足3.3kV及以下功率器件制备需求,而超高压(>10kV)SiC功率器件所需的N型SiC外延以及双极型SiC功率器件所需的P型SiC外延等方面还处于研究阶段。
在企业方面,深圳涉及第三代半导体制造的企业数量较多,而珠海、佛山虽然数量上相比较少,但企业具有较好的规模效益。例如,珠海英诺赛科在8英寸硅基氮化镓核心技术和关键工艺领域已实现重大突破,建立了高功率密度、高效率、高增益、低成本的硅基氮化镓量产平台,采用IDM全产业链模式,拥有全球最大8英寸硅基氮化镓晶圆的生产能力。佛山国星光电半导体成功发布了第三代半导体领域三大类产品路线,向市场提供优质、高可靠、多元化半导体封测,该公司碳化硅产品的研发以功率器件技术为主,以“车桩网储”特定应用为主进行布局;氮化镓的产品主要是依靠LED下游相关应用实现。

图注:广东氮化镓GaN相关企业(不完全统计,芯查查制表)

图注:广东碳化硅SiC相关企业(不完全统计,芯查查制表)
2、区块链与量子信息产业集群
《意见》提到,“突破共识机制、智能合约、加密算法、跨链等关键核心技术,开发自主可控的区块链底层架构,推进可信服务网络基础设施建设;聚焦自主可控和互联互通等关键要素,完善标准体系;强化区块链技术在数字政府、智慧城市、智能制造等领域应用;在广州、深圳、珠海、佛山、东莞等地打造全国领先的产业集聚区、创新引领区、应用先行区,推动区块链技术和产业发展走在全国前列。”

图注:广东区块链相关建设项目(节选自《广东省2022年重点建设项目计划》)
广东省培育区块链与量子信息战略性新兴产业集群行动计划(2021-2025年)显示,“我省已初步形成了覆盖区块链全产业链条的产业技术图谱。技术创新及应用方面,全省专利申请量约占全国三分之一;区块链服务为政务、民生、金融等提供有力支撑,如区块链电子发票接入企业近万家,跨境交易实现千万级,供应链金融达到亿级。产业发展方面,涌现出一批龙头企业及细分领域优势企业,区块链信息服务备案企业160余家,约占全国备案量的22%。”
3、人工智能
国外从原理和理论上较早开始研究人工智能,我国则凭借广阔市场和海量数据等优势反哺底层技术,持续补齐短板。广东深圳率先于2022年9月6日公布《深圳经济特区人工智能产业促进条例》,这是国内头个人工智能产业专项立法,拟于2022年11月1日起施行,条例从深圳人工智能产业发展的实际出发,围绕明确范围、补齐短板、加强支撑、抢抓应用、集聚发展、规范治理等环节进行探索创新。
凭借丰富的应用场景,广东先后出现了云从科技、云天励飞、文远知行、小马智行、安途智行等等人工智能创业企业,分别从视觉检测、芯片和自动驾驶切入市场。广东也正在积极规划新一代人工智能产业系统性战略布局,已经建设了广州人工智能公共算力中心、国家超级计算广州中心多个创新平台;并催生了一批人工智能核心产业,智能芯片、开源框架等关键核心技术取得重要突破。广东将继续培育建设一批人工智能产业园区,到2025年,产业核心区规模突破1500亿元,带动相关产业规模达到1.8万亿元;至2030年人工智能产业发展将步入全球价值链的高端环节。
区域合作
在广东与澳门的合作上,《横琴粤澳深度合作区促进集成电路产业发展若干措施》于2022年7月正式发布,这一举措从扶持企业发展到人才引进,再到平台建设、粤澳协同创新等几个方面提出了促进集成电路产业跨越式发展的具体支持措施,也是合作区自成立以来针对集成电路产业发展出台的头个专项支持措施。借助这一举措,横琴将着力打造“沿领域芯布局、特色芯片全生态、高端产测全链条、国际人才全汇聚”产业体系。

广东与香港也有较多合作,例如,河套深港科技创新合作区深圳园区建设取得积极进展。资料显示,合作区内的深圳园区已初步确定了量子信息、集成电路、生物医药、大数据与人工智能的重点发展领域。量子信息领域,深圳国际量子研究院等已经落地,粤港澳大湾区量子科学中心等正在加速建设。集成电路、深港澳芯片联合研究院正加速项目单位的实体注册、意法半导体全球封测创新中心也在加速场地建设。生物医药领域,晶泰科技总部等已经落地,香港大学深圳医院转化医学研究中心等也在进行场地建设。在大数据与人工智能领域,粤港澳大湾区数字经济研究院和商汤人工智能研究中心已经落地建设,数据交易平台已经建立,第一批数据交易已经完成。
小结
国家持续加大力度支持集成电路产业,目前集成电路产业氛围浓厚,广东可以借此契机,发挥自身优势、补齐短板,实现长足发展。广东集成电路产业的优势是芯片设计业突出、应用市场庞大、市场机制成熟,展望未来,在粤港澳大湾区的发展思路下可以有更多产业模式创新。
资料来源:
深刻认识大湾区建设的重大意义 (zscourt.gov.cn)
2021粤港澳大湾区经济总量约12.6万亿元人民币_滚动新闻_中国政府网 (www.gov.cn)
中华人民共和国国民经济和社会发展第十四个五年规划和2035年远景目标纲要_滚动新闻_中国政府网 (www.gov.cn)
广东人工智能与智能制造产业集群不断壮大 (people.com.cn)
横琴粤澳深度合作区发布促进集成电路产业发展新举措 (hengqin.gov.cn)
高标准推进深港科创合作 河套深港科技创新合作区深圳园区建设取得积极进展——粤港澳合作发展平台系列成效之四 (gd.gov.cn)
全部评论