芯查查logo
  • 物料选型
  • 数据服务
    1. 新产品
    2. 查替代
    3. 丝印反查
    4. 查品牌
    5. PCN/PDN
    6. 查方案
    7. 查代理
    8. 数据合作
  • SaaS/方案
      SaaS产品
    1. 供应链波动监测预警
    2. 半导体产业链地图
    3. BOM管理
    4. 解决方案
    5. 汽车电子
    6. 政府机构
    7. 数据API
  • 商城
  • 行业资讯
    1. 资讯
    2. 直播
  • 论坛社区
    1. 论坛
    2. 学习
    3. 测评中心
    4. 活动中心
    5. 积分商城
  • 查一下
无限的指示器
【我的2024】+ 我会了使用嘉立创EDA

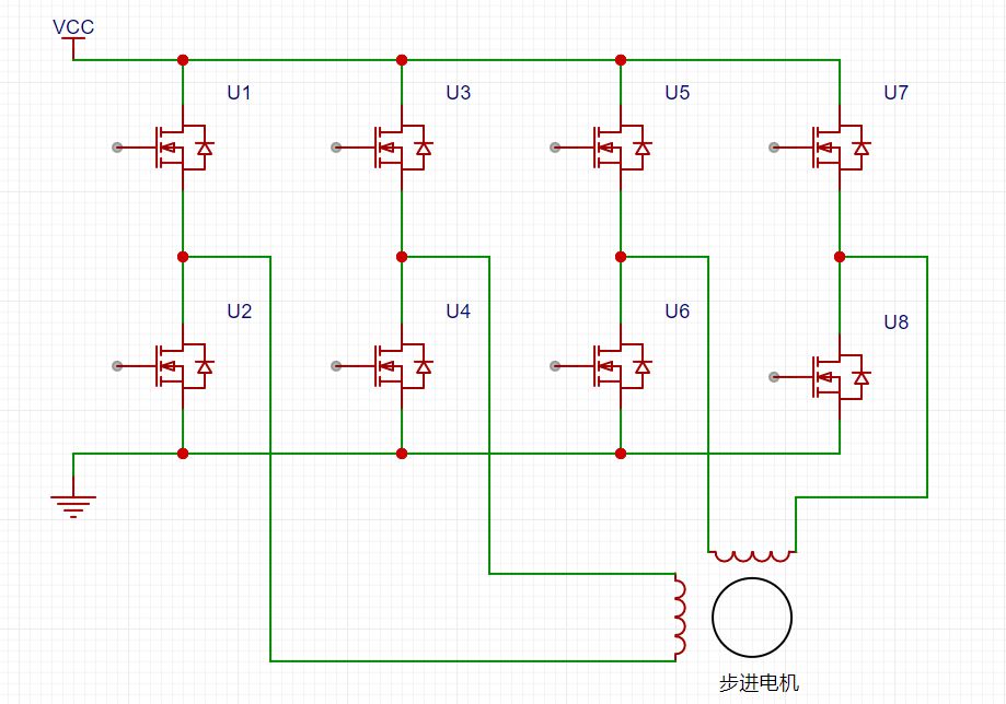
今年学会了用嘉立创EDA简单抄简单的板子,例如抄了一个步进驱动器的5V和3.3V辅电的的主电路图,跟着网上的大佬理解了什么是buck降压。

 

根据步进驱动器的板子,分析并画出步进电机的控制主电路

 

然后自告奋勇的为单位设计了第一个板子,经过多次修改,终于翻车了。手工补救了一下凑合使用。

 

2025年,继续学习和应用嘉立创EDA,争取做到熟练的程度。

 

年终芯声
版块: PCB设计
2025/01/19 20:49
  • 举报
😁😂😃😄😅😆😉😊😋😌😍😏😒😓😔😖😘😚😜😝😞😠😡😢😣😤😥😨😩😪😫😭😰😱😲😳😵😷😸😹😺😻😼😽😾😿🙀🙅🙆🙇🙈🙉🙊🙋🙌🙍🙎🙏✂✅✈✉✊✋✌✏✒✔✖✨✳✴❄❇❌❎❓❔❕❗❤➕➖➗➡➰🚀🚃🚄🚅🚇🚉🚌🚏🚑🚒🚓🚕🚗🚙🚚🚢🚤🚥🚧🚨🚩🚪🚫🚬🚭🚲🚶🚹🚺🚻🚼🚽🚾🛀Ⓜ🅰🅱🅾🅿🆎🆑🆒🆓🆔🆕
@好友

全部评论

加载中
游客登录通知
已选择 0 人
自定义圈子
移动
发布帖子
发布动态
发布问答
最新帖子
【星允派 NEBULA PI】17:使用消息队列创建工程项目【拆解活动】开源恒温加热台拆解分析5A快速充电宝1.0【开源项目】DIY智能手表Monica:极客的腕上科技艺术品【星允派 NEBULA PI】09:USB虚拟CDC与串口1
热门版块
查看更多
问型号
问技术
问行情
汽车电子工程师论坛
工业电子专区
新手入门指南
单片机/MCU论坛
PCB设计
开源项目
每日打卡

112

收藏

分享

微信扫码
分享给好友

评论